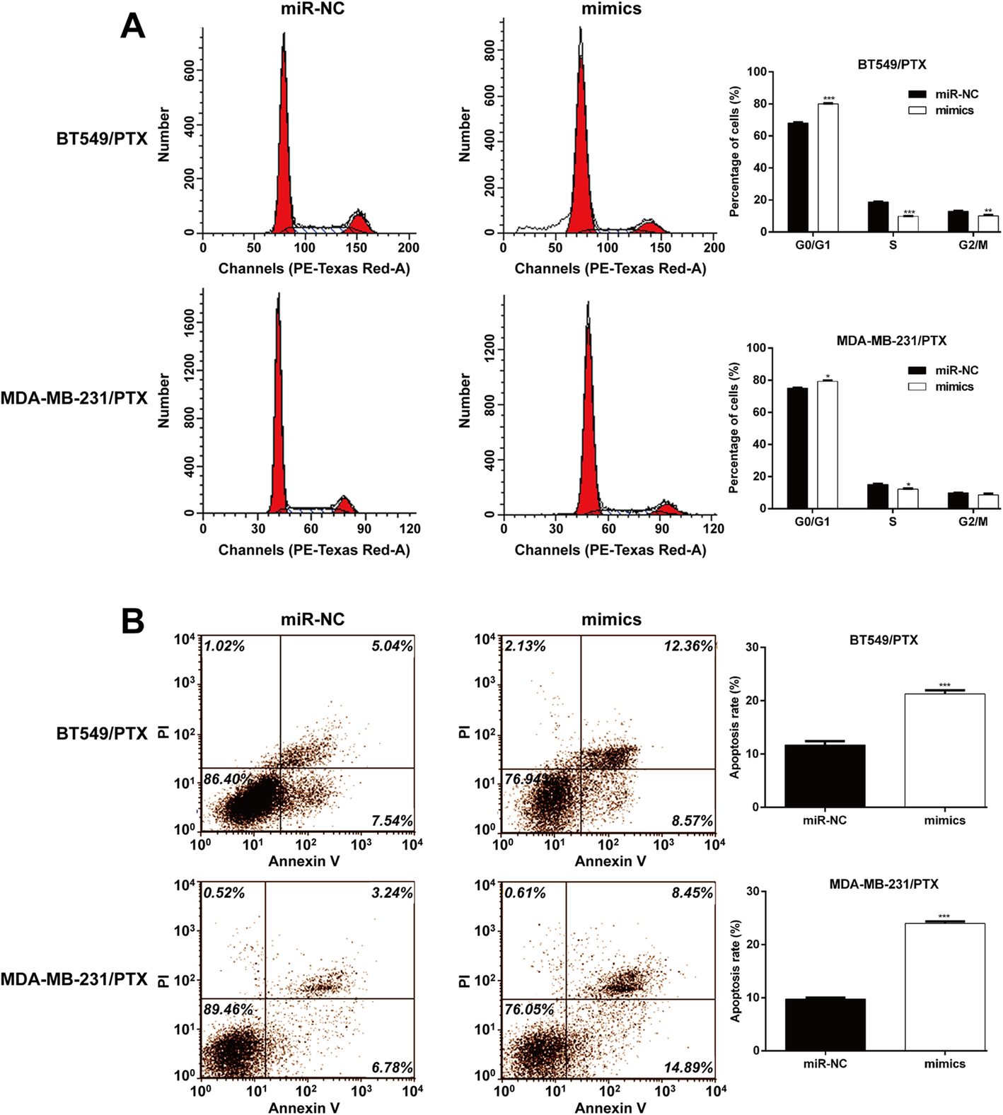
Fig. 3

MiR-5195-3p induced cell cycle arrest and apoptosis of paclitaxel-resistant breast cancer cells. Synthesized miR-5195-3p mimics were transfected into paclitaxel-resistant MCF-7/PTX and MDA-MB-231/PTX cells. a Representative images of cell cycle distribution are shown in left panel and the statistical analysis of the cell percentage in G0/G1, S and G2/M phases is shown in the right panel. b Representative images of apoptosis are shown in left panel and the statistical analysis of apoptosis is shown in the right panel. *p < 0.05, **p < 0.01, ***p < 0.001 vs. miR-NC