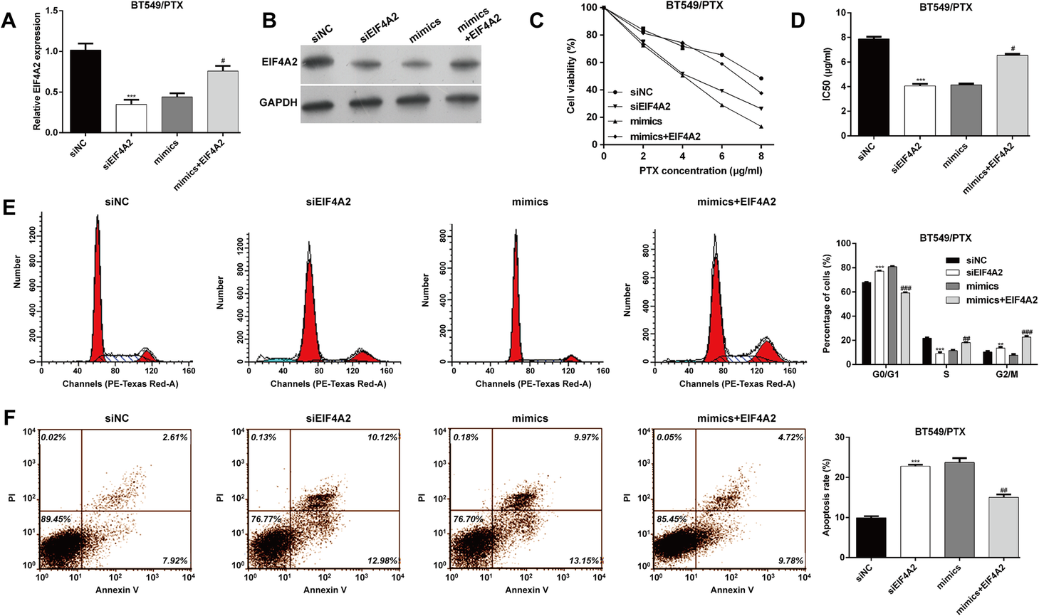
Fig. 5

MiR-5195-3p enhanced the paclitaxel sensitivity of TNBC cells by downregulating EIF4A2. BT549/PTX cells were transfected with siNC, siEIF4A2, mimics, mimics + EIF4A2, respectively. a and b Quantitative real-time analysis and western blotting were used to determine the expression of EIF4A2 in paclitaxel-resistant BT549/PTX cells. c and d CCK-8 assay was performed to determine the IC50 value of paclitaxel in BT549/PTX cells from different groups. e Representative images of cell cycle distribution are shown in the left panel and a statistical analysis of the cell percentage in G0/G1, S and G2/M phases is shown in the right panel. f Representative images of apoptosis are shown in the left panel and a statistical analysis of apoptosis is shown in the right panel. ***p < 0.001 vs. siNC; #p < 0.05, ##p < 0.01, ###p < 0.001 vs. mimics